Revista Venezolana de Gerencia (RVG)
Año 30 No. 112, 2025, 1723-1742
Octubre-Diciembre
ISSN 1315-9984 / e-ISSN 2477-9423
Como citar: Hernan, E., Chenet, M. E., Márquez, P. H., y Saenz, R. (2025). Aceptación tecnológica, adopción de banca móvil y comportamiento innovador en microempresarios peruano. Revista Venezolana De Gerencia, 30(112), 1723-1742. https://doi.org/10.52080/rvgluz.30.112.2
Aceptación tecnológica, adopción de banca móvil y comportamiento innovador en microempresarios peruano
Hernan Asis, Edwin*
Chenet Zuta, Manuel Enrique**
Márquez Mázmela, Patricia Henostroza***
Saenz Rodriguez, Rolando****
Resumen
La banca móvil se está volviendo cada vez más popular como resultado de los avances en la tecnología inalámbrica y el uso generalizado de teléfonos móviles de alta gama. Este estudio empírico permitio Analizar los factores que influyen en la intencion de los microempresarios para adoptar los servicio de banca movil y examinar como se vincula con el comportamiento innovador con el fin de proponer un modelo de ecuaciuones estructurales. Se adaptó un cuestionario autoadministrado que se distribuyó en los distritos de Los Olivos, Puente Piedra y Villa el Salvador. Se trabajó con una muestra de 388 encuestados. Para obtener los resultados se utilizó el modelo de ecuaciones estructurales bajo el método de mínimos cuadrados mediante el software SmarPLS versión 3.3.3. Se logró demostrar las 7 hipótesis del estudio. Dando como resultado, un valor de R2 para la adopción de la banca móvil fue de 0.839; para la generación de ideas fue de 0.405; También para la promoción de ideas de 0.507, y finalmente para el desarrollo de ideas fue de 0.533. El modelo se considera válido (SRMR = 0,064). Se comprobó la validez del modelo de aceptación de la tecnología, asociado al uso de los servicios bancarios móviles y su efecto en el comportamiento innovador de los microempresarios del Perú.
Palabras clave: aceptación tecnológica; banca móvil; comportamiento innovador; exclusión financiera; microempresarios.
Recibido: 12.06.25 Aceptado: 12.08.25
* Doctor en Administración, Universidad Nacional Santiago Antúnez de Mayolo, Perú. Maestría en Gestión Empresarial con mención en Gestión Empresarial, Licenciado en Administración. Docente investigador de la Universidad de Huánuco, Huánuco, Perú. Email: edwin.ramirez@udh.edu.pe (autor de correspondencia), ORCID: https://orcid.org/0009-0004-1161-8647.
** Doctor en Administración con mención en Dirección Estratégica, Universidad San Ignacio de Loyola - Perú; Magíster en Administración con mención en Gestión de Proyectos, Licenciado en Administración. Docente Universidad Nacional Tecnológica de Lima Sur, Lima, Perú. Email: mchenet@untels.edu.pe, ORCID: https://orcid.org/0000-0003-2088-2541
*** Magíster en Administración de Negocios, Pontificia Universidad Católica del Perú, Lima, Perú. Licenciada en Administración. Docente de la Escuela de Negocios CENTRUM-PUCP, Pontificia Universidad Católica del Perú, Lima, Perú. Email: patricia.henostroza@pucp.pe, ORCID: https://orcid.org/0000-0002-1816-1617
**** Doctor en administración de la educación. Universidad César Vallejo - Perú. Maestro en Ciencias Económicas, mención Gestión Empresarial. Licenciado en Administración. Director de Investigación de la Universidad César Vallejo, campus Huaraz, Perú. Email: rsaenz@ucv.edu.pe, ORCID: https://orcid.org/0000-0002-2496-3843
Technological acceptance, adoption of mobile banking, and innovative behavior among Peruvian microentrepreneurs
Abstract
Mobile banking is becoming increasingly popular as a result of advances in wireless technology and the widespread use of high-end mobile phones. This empirical study analyzed the factors that influence microentrepreneurs' intention to adopt mobile banking services and examined how this relates to innovative behavior in order to propose a structural equation model. A self-administered questionnaire was adapted and distributed in the districts of Los Olivos, Puente Piedra, and Villa el Salvador. A sample of 388 respondents was used. To obtain the results, the structural equation model was used under the least squares method using SmarPLS software version 3.3.3. The seven hypotheses of the study were successfully demonstrated. The results showed an R2 value of 0.839 for the adoption of mobile banking, 0.405 for the generation of ideas, 0.507 for the promotion of ideas, and finally 0.533 for the development of ideas. The model is considered valid (SRMR = 0.064). The validity of the technology acceptance model associated with the use of mobile banking services and its effect on the innovative behavior of microentrepreneurs in Peru was verified.
Keywords: technology acceptance; mobile banking; innovative behavior; financial exclusion; microentrepreneurs.
1. Introducción
Las microempresas (MES) son pequeñas empresas gestionadas por sus propietarios, fundadas normalmente por miembros de un segmento de la población vulnerable. Pueden adoptar diversas formas de organización para hacer frente a la escasez de dinero, el crédito limitado y los elevados obstáculos de entrada (Hejazi et al., 2024). Las MES tienen una tasa de fracaso más elevada que las medianas porque suelen fundarse sin los conocimientos y la experiencia que es crucial para el desarrollo en el despiadado entorno empresarial actual (Zambrano-Farías et al., 2021). Las MES se consideran negocios de supervivencia, puesto que sus propietarios buscan un empleo regular para complementar los escasos beneficios que generan sus operaciones, lo que las sitúa en desventaja frente a las grandes empresas. Aunque se han establecido políticas de impacto para las microempresas, suelen tener consecuencias limitadas, ya que no se adaptan a las necesidades del sector (Romero-Sánchez & Barrios-Hernández, 2023).
A pesar de recibir poca ayuda de las organizaciones gubernamentales, comerciales y financieras, las microempresas desempeñan un papel crucial tanto en los mercados emergentes como en los consolidados (Ávila y Pérez, 2019). Con su éxito, no solo han reducido la pobreza, sino que han generado puestos de trabajo para los desempleados. Debido a que suelen operar a menor escala, pueden ofrecer sus servicios y productos a la comunidad a un costo reducido (Zambrano-Farías et al., 2021).
Dados los beneficios para las microempresas y la escasez de investigaciones sobre los beneficios, el presente estudio pretende determinar si la apertura a las nuevas tecnologías afecta o no su disposición a utilizar la banca móvil y, en última instancia, a su propensión a innovar. Esta investigación se suma al corpus de conocimientos existente al evaluar en qué medida las microempresas de un país en vías de desarrollo han adoptado nuevas herramientas tecnológicas.
En Perú, solo el 42% de las personas tiene una cuenta bancaria y existe un importante nivel de informalidad en las transacciones en efectivo. Ambos problemas son compartidos por otras naciones latinoamericanas (Cotrina-Llamocca y Pumarrumi-Huaylla, 2020). Debe pasar una cantidad considerable de tiempo hasta que las ventajas tecnológicas de toda la gama de servicios financieros lleguen a los microempresarios de sectores desatendidos.
Por ello, este estudio pretende examinar la aceptación de la banca móvil (ABM) en las microempresas a más de tres años del fin de la pandemia. Además, es importante subrayar que, para que nuestra nación continúe en el camino hacia el desarrollo y una mayor prosperidad, es necesario un entorno inclusivo, y esto solo puede lograrse disminuyendo las diferencias de género en el involucramiento en el sistema bancario. Esto es decisivo si queremos crear un sistema financiero más equitativo y holístico que ayude a los microempresarios a prosperar (Vergara, 2018).
Este artículo examinó la influencia de la aceptabilidad tecnológica en la adopción de la banca móvil y, a su vez, en el comportamiento creativo de los microempresarios. Esto es importante porque las microempresas son responsables de la gran mayoría de los nuevos puestos de trabajo y del desarrollo económico de un país. En el futuro, la tecnología de banca móvil tendrá nuevas aplicaciones. Como estas no se han descrito con precisión, desarrollamos un modelo teórico para caracterizarlas y ofrecer un nuevo marco para el problema que nos ocupa.
2. Factores de adopción de banca móvil y comportamiento innovador
Dada la dependencia del efectivo en América Latina y el poco avance en sus servicios financieros, se presenta una gran oportunidad para el desarrollo y la expansión de los métodos electrónicos de pago (Morales-Peña y Freire-Morán, 2021). En este entorno, la banca móvil surge como solución a las necesidades de un subconjunto de empresarios que han sido ignorados debido a la presencia de un sistema bancario tradicional. Sin embargo, la raíz del problema no es solo el servicio prestado por los bancos, sino también las creencias de los propietarios de microempresas. Los microempresarios se ven presionados a demostrar un comportamiento innovador en este contexto para proponer soluciones creativas a problemas como la baja bancarización debido a la desconfianza generalizada en el sector financiero, el empleo informal generalizado debido a la preocupación por la fiscalidad y el gasto que supone formalizar las operaciones y la falta generalizada de conocimientos financieros y digitales.
La adopción de la banca móvil en las micro y pequeñas empresas (MYPES) trasciende la simple disponibilidad tecnológica y se configura como un proceso en el que la innovación empresarial y las capacidades digitales interactúan de manera sinérgica para impulsar el rendimiento. Kitigin et al. (2020) evidencian que la adopción de esta tecnología actúa como mediador clave entre las características técnicas del servicio y el desempeño empresarial. De manera complementaria, el comportamiento innovador de los emprendedores modera la relación entre adopción y resultados, amplificando los beneficios una vez implementada la tecnología, aunque sin influir directamente en la decisión inicial de adoptarla.
Esta dinámica se ve reforzada por las motivaciones económicas que impulsan la digitalización bancaria, como la reducción de costos operativos y la mejora de la eficiencia en los pagos. Oyewole et al. (2024) subrayan que el avance hacia un entorno sin efectivo, donde el 97% de las transacciones en el mundo occidental ya son digitales (Rodríguez & Rodríguez, 2020), ha contribuido a disminuir gastos, corrupción y lavado de dinero. Mouna & Jarboui (2022) destacan que este ecosistema favorece la expansión de medios electrónicos de pago sin desalentar la circulación de capital en el sistema formal.
La adopción de la banca móvil en MYPES es un proceso que combina factores tecnológicos, conductuales y organizacionales. Kitigin et al. (2020) muestran que la tecnología impacta el rendimiento empresarial, potenciándose con un comportamiento innovador posterior a su adopción. Pokhrel & KC (2024) evidencian que la confianza, sostenida por seguridad, privacidad y diseño, es clave para la retención y satisfacción. Vergara (2018) resalta la utilidad percibida como impulsor del uso, mientras que Alshammari & Rosli (2020) destacan la importancia de la comodidad. La implementación gradual, según Mwaniki et al. (2017) y Palos-Sanchez et al. (2019), optimiza resultados y expande mercados.
A continuación se sustentan los factores de la aceptación tecnológica; a partir de Venkatesh et al. (2003), se consideran el rendimiento de la tecnología, el esfuerzo realizado por el usuario, la influencia social y los facilitadores para el usuario de la tecnología.
2.1. Rendimiento y adopción de banca móvil
Las opiniones sobre la tecnología y las preferencias de compra en línea varían entre las personas (Diana & Farida, 2024). Todos estos sentimientos contradictorios —buenos o negativos— tienen su origen en las ambigüedades inherentes a la tecnología. Dado que la confianza es vital en cualquier lugar donde haya riesgo, incertidumbre y dependencia, se ha determinado que el rendimiento es un concepto crucial para la aceptación de la banca en línea (Quintero-Peña y Mejía-Baños, 2022).
Los pagos en el sector de las microempresas dependen de la banca en línea, por lo que las instituciones financieras están recurriendo progresivamente a los sistemas electrónicos, en los que el rendimiento desempeña un papel cada vez más importante (Leyva-Carreras et al., 2020). De hecho, el bajo rendimiento es una de las principales razones por las que tan pocos particulares han realizado alguna vez una transacción financiera en línea. En consecuencia, se propone la hipótesis siguiente:
Hipótesis 1: Existe relación causal y significativa entre rendimiento y adopción de la banca móvil.
2.2. Esfuerzo en la adopción de banca móvil
La adopción de una nueva tecnología requiere esfuerzo mental y tiempo para familiarizarse (Medina et al., 2022). Muchos empresarios no están dispuestos a sacrificar su tiempo y prefieren trabajar de manera tradicional, pese a que el proceso de adaptación requiere poco tiempo y sus beneficios son a largo plazo. Teniendo en cuenta esto, es seguro afirmar que los métodos electrónicos han llegado para quedarse, siendo utilizados en las tareas diarias tanto por las familias como por los sectores productivos (Solano-Romo et al., 2022; Claessens et al., 2002). Por ello, el uso generalizado de la banca electrónica se ha convertido en una realidad, proporcionando a los clientes un acceso cómodo y seguro a una amplia gama de servicios bancarios. Además, es un método para facilitar la inclusión financiera de los empresarios y proporcionar a los microempresarios el acceso a nuevos mercados en todo el mundo (Urdaneta et al., 2025). Dado que la banca en línea forma parte del crecimiento de la industria del comercio electrónico, esto no solo es factible, sino esencial. Sin embargo, el tiempo y la energía necesarios para empezar a utilizar la banca móvil son un factor determinante para los microempresarios (Medina et al., 2022). En consecuencia, se postula la siguiente hipótesis:
Hip2: Existe relación causal y significativa entre esfuerzo y adopción de la banca móvil.
2.3. Influencia social en la adopción de la banca móvil
Los microempresarios deben evaluar cuidadosamente el efecto social a la hora de adoptar el uso de la tecnología para los servicios financieros, ya que los individuos tienen diversas actitudes y predisposiciones hacia el uso de las tecnologías. Hay que tener en cuenta las paradojas de la tecnología, que incluyen sentimientos de anarquía, esclavitud, ineptitud, ineficacia y aislamiento (Alvarez-Melgarejo et al., 2023). El Fondo Monetario Internacional (FMI) sostiene que promover la regulación y la adopción de las fintech es crucial porque, como empresas funcionales, la competencia puede verse estimulada por las empresas de tecnología financiera y presionar sobre los márgenes, mitigando así los efectos negativos, puesto que la banca tradicional está muy concentrada. Esto podría significar que más microempresas tengan acceso a los servicios bancarios (Maldonado et al., 2025). En consecuencia, se propone la siguiente hipótesis:
Hip3: Existe relación causal y significativa entre influencia social y adopción de la banca móvil.
2.4. Facilitadores en la adopción de la banca móvil
Entre los países latinoamericanos, Perú cuenta con el reglamento más avanzado de la Ley Fintech. Los fines de esta ley son la inclusión y la innovación financieras, el fomento de la competencia, la preservación de la estabilidad financiera, la supresión de las operaciones ilegales y la neutralidad de la tecnología (Demuner-Flores et al., 2022). El porcentaje de operaciones financieras que se realizan por medios distintos de la banca individual tradicional sigue siendo bastante bajo. Solo el 45% de todas las operaciones bancarias se realizan por banca telefónica, banca móvil y banca por Internet. En lo que respecta a la banca móvil, según Ruano-Arcos et al. (2020), creen que los bajos índices de adopción son el mayor reto al que se enfrenta el sector. Sin embargo, no se han realizado muchos estudios en este campo en América Latina.
Según Bonisoli y Castillo (2022), los facilitadores son uno de los criterios más cruciales para comprender la inclinación a utilizar la banca móvil. La comodidad de la banca móvil está positivamente relacionada con su utilidad percibida. La perspectiva y la propensión de los microempresarios a aceptar el uso de banca móvil están influidas en gran medida por su creencia en la facilidad de los servicios (Putri et al., 2023). También, Leyva-Carreras et al. (2020) demostraron que tiene un efecto favorable en la probabilidad de adopción, ya que los microempresarios eran más propensos a planificar el uso de la banca móvil si creían que sería beneficioso para su negocio. Por ende, se plantea la siguiente hipótesis:
Hip4: Existe relación causal y significativa entre facilitadores y adopción de la banca móvil.
3. Adopción de banca móvil y comportamiento innovador en microempresarios
Aunque la banca móvil ofrece ventajas claras, su adopción enfrenta barreras estructurales y culturales. Mohammad et al. (2020) señalan que la desigual infraestructura tecnológica agrava la brecha digital, afectando sobre todo a sectores menos favorecidos. Kotler & Armstrong (2018) añaden que las preferencias culturales y la baja predisposición innovadora pueden frenar la transición a interacciones exclusivamente digitales, incluso con acceso a internet. Esto es crucial para las MYPES, motor de empleo y dinamismo económico (Pacheco-Ruíz et al., 2020), que requieren estrategias integrales con educación financiera, soporte técnico y propuestas de valor adaptadas. Así, la adopción tecnológica y el comportamiento innovador actúan como ejes complementarios: la primera provee herramientas para optimizar operaciones, mientras el segundo maximiza su impacto (Qatawneh et al., 2024). Las políticas públicas y estrategias corporativas deben promover no solo la accesibilidad, sino también la capacidad innovadora, asegurando una inclusión financiera sostenible y orientada al desarrollo económico.
3.1. Adopción de la banca móvil y la generación de ideas
Una mentalidad innovadora es aquella que busca activamente aportar ideas y soluciones novedosas para la mejora de una organización. Según Sánchez-Campos & Siles-Ortega (2023), este tipo de comportamiento es proactivo y secuencial, y lo emplean los empleados para solucionar problemas dentro de la empresa. Para explicar el comportamiento innovador, se consideró a Janssen (2000) y Scott & Bruce (1994), que proponen la generación de ideas, la promoción de ideas y el desarrollo de ideas como variables latentes del comportamiento innovador de los empresarios. En Perú, las personas que utilizan la banca electrónica lo hacen para realizar las siguientes actividades: consultar sus saldos, enviar dinero a otras personas, pagar servicios públicos y recargar sus teléfonos móviles. Los productos y servicios que permiten a los clientes realizar transacciones bancarias electrónicamente, eliminando la necesidad de visitar una sucursal. Esto no solo ahorra tiempo y dinero a los microempresarios, sino que también los libera para que puedan centrarse en el crecimiento de sus negocios (Medina-Molina et al., 2019). Por ende, se plantea la siguiente hipótesis:
Hip5: Existe relación causal y significativa entre adopción de la banca móvil y generación de ideas.
3.2. Adopción de la banca móvil y la promoción de ideas
Quien tiene una actitud inventiva busca siempre nuevas formas de contribuir al éxito de una empresa. Los empleados adoptan este tipo de comportamiento para abordar de forma proactiva y secuencial los problemas dentro de la organización, tal como describen Sánchez-Campos & Siles-Ortega (2023). El nivel de felicidad entre los consumidores de banca móvil es solo inferior al de los clientes de banca tradicional, lo que sugiere que la adopción de la banca móvil está correlacionada con la promoción de conceptos. La disposición a promover nuevas ideas a nivel corporativo es inversamente proporcional al nivel de satisfacción con los servicios bancarios en línea y a la cantidad de tiempo dedicado a la banca en línea (Ramírez-Barón et al., 2019). Por consiguiente, se plantea la siguiente hipótesis:
Hip6: Existe relación causal y significativa entre adopción de la banca móvil y promoción de ideas.
3.3. Adopción de la banca móvil y el desarrollo de ideas
El comportamiento innovador requiere inversión de tiempo y esfuerzo mental por parte de los microempresarios para que se adecuen a los complejos procesos cognitivos y factores psicosociales de los miembros de las microempresas. Los propietarios de las microempresas pueden realizar pagos por teléfono desde cualquier lugar con acceso a internet. Gracias al acceso generalizado a la red, las transacciones en línea han sustituido a varios métodos de pago tradicionales (Morales-Peña y Freire-Morán, 2021). Muchos microempresarios eligen esta opción de pago porque no cuesta nada darse de alta en el servicio. Además, el uso de la banca móvil impulsa la creación de nuevos conceptos de empresa, lo que da lugar a la innovación entre las microempresas. Las opciones de medios digitales más cercanas son la banca móvil y la música en streaming (Ramos, 2022). Por ende, se plantea la siguiente hipótesis:
Hip7: Existe relación causal y significativa entre adopción de la banca móvil y desarrollo de ideas.
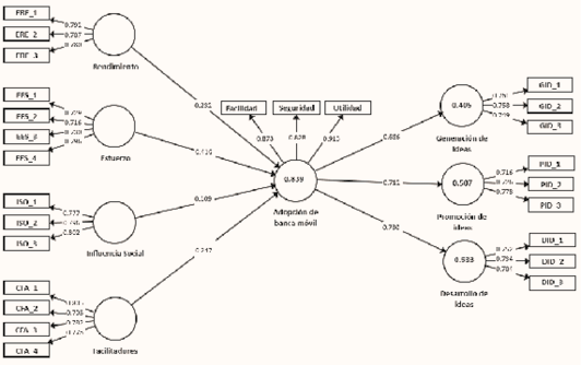
El objetivo fue explicar el impacto del modelo de aceptación de tecnología en la adopción de la banca móvil en los microempresarios en el Perú y determinar el impacto de la adopción de la banca móvil en el comportamiento innovador de los microempresarios en el Perú (diagrama 1).
Diagrama 1
Modelo de investigación
4. Enfoque metodológico
Es una investigación aplicada y se fundamenta en un enfoque cuantitativo debido a que se utilizan estadísticas y mediciones numéricas para probar las hipótesis. Debido a que los datos se recogieron en un solo momento, este estudio es de diseño transeccional o transversal (Hernández y Mendoza, 2018), lo que significa que no es un estudio de diseño experimental. La población fueron los microempresarios de los tres distritos de Lima metropolitana (Los Olivos, Puente Piedra y Villa El Salvador). La muestra fue de 388 propietarios de microempresas.
Los datos se recopilaron mediante la técnica de la encuesta, y para ello se usó el cuestionario como instrumento. Los instrumentos se adaptaron para la variable aceptación tecnológica, a partir de Venkatesh et al. (2003); en cuanto a la adopción de banca móvil, se recurrió al estudio de Zhou et al. (2010) y, para medir el comportamiento innovador, se consideraron los resultados de Janssen (2000). La validez se comprobó mediante juicio de expertos y la consistencia interna y nivel de confianza se estableció a través de alfa de Cronbach.
Las relaciones entre las variables latentes se modelaron utilizando enfoques de ecuaciones estructurales, donde el modelado partial least squares (PLS) es la técnica más representativa (Richter et al., 2020). Para el análisis estadístico se usó la estimación por mínimos cuadrados parciales (PLS) mediante el programa SEM. Se utilizó SmartPLS 3.3.3 para ejecutar el modelo y SPSS 26 para analizar las estadísticas descriptivas. También se evaluó la validez discriminante. Además, se usó la varianza extraída-AVE (Richter et al., 2020). Finalmente, con el coeficiente R², que es una medida de predicción del modelo estructural, se reveló que el constructo es explicado mediante variables de estimación (Sarstedt et al., 2019).
5. Modelo de ecuaciones estructurales: Resultados y discusión
Teniendo en cuenta las 7 hipótesis, a continuación, se detalla el procesamiento de datos para validar la propuesta del modelo de ecuaciones estructurales.
El análisis estadístico del modelo de investigación se realizó con Smart PLS 3.3.0. En el diagrama 2 se presentan los impactos de las cargas factoriales basados en un valor mayor a 0,70 recomendado por Hair et al. (2021). Todos ellos fueron superiores a 0,7, lo que demuestra que el modelo convergente fue el correcto.
Diagrama 2
Modelo de medición
La Tabla 1 muestra que la fiabilidad de todas las variables latentes en su conjunto se sitúa entre 0,71 y 0,91, por encima del mínimo exigido de 0,70. Además, la fiabilidad compuesta es superior a 0,7, que es el criterio de validez convergente. Además, las cargas factoriales estandarizadas son superiores al valor de corte de 0,70, y el AVE es superior al valor de corte de 0,50, con un rango de 0,548 a 0,760. Como resultado, se afirma que el modelo ha alcanzado la validez convergente y puede utilizarse para la comprobación de hipótesis.
Tabla 1
Fiabilidad y validez convergente
|
Factores |
Código |
Cargas factoriales estandarizadas (CFE) |
Alfa de Cronbach |
Fiabilidad compuesta |
Varianza extraída media (AVE) |
|
(α) |
(FC) |
||||
|
Facilitadores |
0.798 |
0.868 |
0.622 |
||
|
CFA_1 |
0.805 |
||||
|
CFA_2 |
0.795 |
||||
|
CFA_3 |
0.782 |
||||
|
CFA_4 |
0.773 |
||||
|
Rendimiento |
0.792 |
0.83 |
0.619 |
||
|
ERE_1 |
0.792 |
||||
|
ERE_2 |
0.787 |
||||
|
ERE_3 |
0.780 |
||||
|
Esfuerzo |
0.73 |
0.831 |
0.553 |
||
|
EES_1 |
0.729 |
||||
|
EES_2 |
0.716 |
||||
|
EES_3 |
0.730 |
||||
|
EES_4 |
0.796 |
||||
|
Influencias sociales |
0.702 |
0.834 |
0.627 |
||
|
ISO_1 |
0.777 |
||||
|
ISO_2 |
0.796 |
||||
|
ISO_3 |
0.802 |
||||
|
Adopción de banca móvil |
0.842 |
0.905 |
0.760 |
||
|
Facilidad |
0.873 |
||||
|
Seguridad |
0.828 |
||||
|
Utilidad |
0.913 |
||||
|
Generación de ideas |
0.726 |
0.8 |
0.572 |
||
|
GID_1 |
0.761 |
||||
|
GID_2 |
0.758 |
||||
|
GID_3 |
0.749 |
||||
|
Promoción de ideas |
0.786 |
0.784 |
0.548 |
||
|
PID_1 |
0.716 |
||||
|
PID_2 |
0.726 |
||||
|
PID_3 |
0.778 |
||||
|
Desarrollo de ideas |
0.728 |
0.801 |
0.573 |
||
|
DID_1 |
0.752 |
||||
|
DID_2 |
0.734 |
||||
|
|
DID_3 |
0.784 |
|
|
|
La validez discriminante se refiere a lo bien que pueden distinguirse los constructos de un concepto de los de otro (Hair et al., 2021). Todas las correlaciones entre constructos latentes deben estar por debajo de las raíces cuadradas del AVE para alcanzar la validez discriminante (Sarstedt et al., 2019).
Ambas conexiones de variables latentes de la Tabla 2 son inferiores a la raíz cuadrada del AVE. Las diagonales en negrita representan la raíz cuadrada de la varianza media, que es mayor que los valores de cada fila y columna tomados individualmente. Esta variación demuestra aún más la validez discriminante del modelo.
Tabla 2
Validez discriminante
|
Constructo |
ABM |
Desarrollo de ideas |
Esfuerzo |
Facilitadores |
Generación de ideas |
Influencia Social |
Promoción de ideas |
Rendimiento |
|
ABM |
0.872 |
|||||||
|
Desarrollo de ideas |
0.730 |
0.757 |
||||||
|
Esfuerzo |
0.859 |
0.675 |
0.783 |
|||||
|
Facilitadores |
0.830 |
0.685 |
0.764 |
0.789 |
||||
|
Generación de ideas |
0.636 |
0.622 |
0.625 |
0.588 |
0.756 |
|||
|
Influencia social |
0.783 |
0.619 |
0.731 |
0.759 |
0.536 |
0.792 |
||
|
Promoción de ideas |
0.712 |
0.639 |
0.641 |
0.628 |
0.678 |
0.617 |
0.740 |
|
|
Rendimiento |
0.822 |
0.635 |
0.747 |
0.783 |
0.593 |
0.784 |
0.632 |
0.787 |
Hay varias formas de determinar si un concepto tiene validez discriminante. La más común es observar las cargas cruzadas de los factores entre el constructo y sus indicadores (Richter et al., 2020). En la Tabla 3 se observa que sus constructos tienen mayores cargas factoriales en comparación con los otros constructos. Por tanto, se confirma la validez discriminante de las variables inobservables.
Tabla 3
Carga factoriales cruzadas
|
Variables observables |
Facilitadores |
Desarrollo de ideas |
Esfuerzo |
Rendimiento |
Generación de ideas |
Influencia Social |
Promoción de ideas |
ABM |
|
CFA_1 |
0.805 |
0.556 |
0.61 |
0.622 |
0.521 |
0.571 |
0.499 |
0.641 |
|
CFA_2 |
0.795 |
0.559 |
0.606 |
0.635 |
0.472 |
0.634 |
0.498 |
0.658 |
|
CFA_3 |
0.782 |
0.558 |
0.617 |
0.621 |
0.49 |
0.616 |
0.523 |
0.658 |
|
CFA_4 |
0.773 |
0.489 |
0.579 |
0.594 |
0.374 |
0.572 |
0.461 |
0.661 |
|
DID_1 |
0.502 |
0.752 |
0.522 |
0.483 |
0.489 |
0.498 |
0.515 |
0.558 |
|
DID_2 |
0.471 |
0.734 |
0.465 |
0.440 |
0.478 |
0.421 |
0.489 |
0.513 |
|
DID_3 |
0.578 |
0.784 |
0.541 |
0.516 |
0.448 |
0.483 |
0.452 |
0.585 |
|
EES_1 |
0.586 |
0.503 |
0.729 |
0.574 |
0.435 |
0.553 |
0.510 |
0.636 |
|
EES_2 |
0.556 |
0.509 |
0.716 |
0.555 |
0.481 |
0.573 |
0.459 |
0.610 |
|
EES_3 |
0.514 |
0.431 |
0.730 |
0.488 |
0.450 |
0.491 |
0.410 |
0.564 |
|
EES_4 |
0.610 |
0.553 |
0.796 |
0.596 |
0.491 |
0.557 |
0.518 |
0.727 |
|
ERE_1 |
0.618 |
0.495 |
0.579 |
0.792 |
0.463 |
0.607 |
0.529 |
0.659 |
|
ERE_2 |
0.613 |
0.539 |
0.58 |
0.787 |
0.467 |
0.62 |
0.453 |
0.639 |
|
ERE_3 |
0.617 |
0.465 |
0.604 |
0.780 |
0.469 |
0.624 |
0.508 |
0.642 |
|
GID_1 |
0.478 |
0.437 |
0.487 |
0.493 |
0.761 |
0.424 |
0.543 |
0.494 |
|
GID_2 |
0.410 |
0.491 |
0.456 |
0.417 |
0.758 |
0.409 |
0.451 |
0.463 |
|
GID_3 |
0.444 |
0.484 |
0.473 |
0.432 |
0.749 |
0.384 |
0.541 |
0.485 |
|
ISO_1 |
0.585 |
0.493 |
0.582 |
0.616 |
0.374 |
0.777 |
0.484 |
0.611 |
|
ISO_2 |
0.619 |
0.478 |
0.563 |
0.603 |
0.446 |
0.796 |
0.473 |
0.614 |
|
ISO_3 |
0.598 |
0.498 |
0.591 |
0.642 |
0.452 |
0.802 |
0.507 |
0.635 |
|
PID_1 |
0.474 |
0.418 |
0.510 |
0.461 |
0.55 |
0.472 |
0.716 |
0.529 |
|
PID_2 |
0.456 |
0.507 |
0.482 |
0.482 |
0.509 |
0.455 |
0.726 |
0.523 |
|
PID_3 |
0.463 |
0.495 |
0.432 |
0.460 |
0.447 |
0.442 |
0.778 |
0.528 |
|
Facilidad |
0.789 |
0.657 |
0.712 |
0.727 |
0.587 |
0.718 |
0.663 |
0.873 |
|
Seguridad |
0.588 |
0.587 |
0.685 |
0.631 |
0.479 |
0.568 |
0.540 |
0.828 |
|
Utilidad |
0.778 |
0.662 |
0.841 |
0.783 |
0.589 |
0.748 |
0.651 |
0.913 |
Tras desarrollar el modelo de medición, utilizamos bootstrapping con 500 réplicas para garantizar su precisión, tal como lo recomiendan Hair et al. (2021). La Tabla 4 muestra la prueba de las hipótesis, donde las 7 pruebas demuestran un efecto positivo. Por eso, existe relación causal y significativa entre rendimiento y adopción de la banca móvil: H1 (β = 0.232, t = 5.535, p <0.001); esfuerzo y adopción de la banca móvil: H2 (β = 0.416, t = 11.918, p <0.001); influencia social y adopción de la banca móvil: H3 (β = 0.109, t = 3.182, p <0.01); facilitadores y adopción de la banca móvil: H4 (β = 0.247, t = 6.213, p <0.001); adopción de la banca móvil y generación de ideas: H5 (β = 0.636, t = 10.807, p <0.001); adopción de la banca móvil y la promoción de ideas: H6 (β = 0.712, t = 14.261, p <0.001) y adopción de la banca móvil y el desarrollo de ideas: H7 (β = 0.730, t = 16.217, p <0.001).
Tabla 4
Contrastación de hipótesis
|
Hipótesis (β) |
Coeficiente de ruta estandarizado |
D. E. |
(Boots trapping) |
p-valor |
|
|
Hip1 |
Rendimiento => ABM |
0.232 |
0.042 |
5.535 |
0.000*** |
|
Hip2 |
Esfuerzo => ABM |
0.416 |
0.035 |
11.918 |
0.000*** |
|
Hip3 |
Influencia Social => ABM |
0.109 |
0.034 |
3.182 |
0.002** |
|
Hip4 |
Facilitadores => ABM |
0.247 |
0.040 |
6.213 |
0.000*** |
|
Hip5 |
ABM => Generación de ideas |
0.636 |
0.059 |
10.807 |
0.000*** |
|
Hip6 |
ABM => Promoción de ideas |
0.712 |
0.050 |
14.261 |
0.000*** |
|
Hip7 |
ABM => Desarrollo de ideas |
0.730 |
0.045 |
16.217 |
0.000*** |
|
Nota. Nivel de significancia donde * p <0.05, ** p <0.01, *** p <0.001. |
|||||
De acuerdo con los resultados, queda demostrado la validez del modelo de aceptación tecnológica, adopción de banca móvil y comportamiento innovador en microempresarios. También se utilizó el R2 para cuantificar el resultado. La adopción de la banca móvil tiene un R2 de 0,839; la generación de ideas, 0.405; la promoción de ideas, 0.507; el desarrollo de ideas, 0.533. Esto se considera aceptable según la sugerencia de Cohen (1988). Al final, el SRMR (cuadrado medio residual estándar) fue de 0,064.
Más allá de los datos estadísticos, los resultados muestran efectos significativos que impactan tanto a las personas como a la comunidad y a las empresas del sector financiero. En el caso de los microempresarios, el uso eficiente de la banca móvil no solo agiliza sus operaciones y disminuye gastos, sino que también les abre la puerta a nuevos mercados y a herramientas de gestión más avanzadas, fortaleciendo su capacidad para innovar. A nivel comunitario, una mayor inclusión financiera a través de medios digitales impulsa la formalización de la economía, dinamiza el comercio local y ayuda a cerrar brechas socioeconómicas y de género, sobre todo en grupos históricamente alejados del sistema bancario. Para los bancos y demás instituciones financieras, estos resultados confirman la importancia de crear productos y servicios pensados para la realidad de las microempresas, con plataformas fáciles de usar, altos estándares de seguridad y esquemas de acompañamiento que generen confianza y uso constante. De esta manera, la interacción entre la aceptación tecnológica, la banca móvil y el espíritu innovador se convierte en un motor que impulsa no solo la competitividad de las empresas, sino también un desarrollo social más sostenible.
Debido a que las microempresas representan la mayor parte de los nuevos empleos y la expansión económica (Hejazi et al., 2024), se buscó estudiar el efecto de la aceptación tecnológica en la adopción de BM y a su vez el comportamiento innovador de los microempresarios. Se construyó un modelo teórico para caracterizar estos rasgos y proporcionar un nuevo marco para el desafío actual, ya que aún no han sido completamente definidos.
Esta investigación confirmó la primera hipótesis, según la cual el rendimiento tiene relación causal y significativa con la adopción de la BM. Los encargados de las microempresas estudiadas son conscientes de que el rendimiento de la tecnología es fundamental para aceptar la BM. Este resultado coincide con lo encontrado por Vergara (2018), quien señaló que los clientes tienden a preferir la banca en línea cuando perciben que el sitio web funciona bien, y en menor medida, por motivos de seguridad. Esto contribuye a fortalecer la imagen y la confianza en los bancos.
De forma similar, Alshammari & Rosli (2020) identificaron que la facilidad de uso del sitio web es un factor clave para que los usuarios adopten la banca móvil. También se prevé un papel más activo de la BM en el tema de inclusión financiera, en contraste con otros que adoptan una visión paternalista de la situación y responsabilizan plenamente al Estado de la alfabetización financiera. En este sentido, los microempresarios del Perú son consecuentes con la necesidad de optimizar sus procesos en cuanto a las operaciones bancarias. Un gran porcentaje de ellos (63%) está haciendo esfuerzos para implementar la BM en los procesos de las empresas, tanto para percibir ingresos de los clientes como para realizar los pagos hacia los proveedores. No obstante, el 11% no se siente seguro con estas aplicaciones tecnológicas en el mundo de las finanzas.
Respecto a la segunda hipótesis, se demostró que existe relación causal y significativa entre esfuerzo y adopción de la BM. Es decir, los microempresarios consideran que se requiere un esfuerzo muy grande para aprender a utilizar la BM, sobre todo en personas mayores de 55 años. Este hallazgo coincide con lo señalado por Mwaniki et al. (2017), quienes destacan que las microempresas aún muestran cierto rezago en el aprovechamiento de las amplias oportunidades que brinda la banca móvil. Proponen que la transición hacia este tipo de servicios se realice de forma gradual, a través de una serie de pasos pequeños y estratégicos.
En esa línea, Palos-Sánchez et al. (2019) señalan que las organizaciones que adoptan métodos de banca móvil logran expandirse hacia nuevos mercados, redes y canales de atención al cliente, lo que a su vez impulsa su eficiencia y productividad. Con estos hallazgos se demuestra que es posible concientizar a los microempresarios para elevar el nivel de aceptación de la BM, sobre todo teniendo en cuenta que podrían acceder a clientes más jóvenes y preservar o ampliar la cuota de mercado actual.
En ese mismo sentido, la tercera hipótesis demostró que existe relación causal y significativa entre influencia social y adopción de la BM de los microempresarios. Esto quiere decir que los microempresarios, al momento de decidir sobre el uso de la BM, consideran los comentarios o recomendaciones de otros empresarios o familiares. Por otro lado, los microempresarios deben pensar en los efectos de sus acciones sobre otras empresas cuando utilizan la tecnología para los servicios financieros, debido a que cada uno tiene su propia opinión sobre la tecnología.
Este resultado complementa lo identificado por Álvarez-Melgarejo et al. (2023), donde sugieren tener en cuenta las paradojas de la tecnología: ilegalidad, esclavitud, incompetencia, ineficacia y aislamiento. También, el Fondo Monetario Internacional (FMI) aboga por la regulación y adopción de fintech porque las empresas funcionales pueden fomentar la competitividad y minimizar los efectos negativos de la excesiva concentración de la banca tradicional. Esto puede aumentar el acceso a la banca de las microempresas (Maldonado et al., 2025). En ese sentido, este concepto está relacionado con la reputación de estas aplicaciones móviles, ya que alude a cómo se siente la gente cuando se respeta su confianza en una situación real. Los anuncios que exageran los peligros de la BM, como el fraude o las dificultades para realizar reintegros, tienen un efecto amedrentador sobre el crecimiento del sector.
Con respecto a la cuarta hipótesis, se explicó la existencia de la relación causal y significativa de los facilitadores en la adopción de la BM. Está relacionado con la presencia de facilitadores (utilidad percibida), que es un factor crucial para averiguar por qué la gente tiene la inclinación a utilizar la BM. Este resultado se complementa con los hallazgos de Bonisoli y Castillo (2022), quienes descubrieron que el uso de la BM está asociado a un mayor nivel de utilidad percibida. La confianza en que la BM es sencilla de utilizar tiene un impacto importante en la perspectiva y la tendencia de los microempresarios a utilizar estos servicios. Sin embargo, es difícil establecer la verdadera percepción de utilidad de parte de los microempresarios de Perú.
Con respecto a la quinta hipótesis, se estableció un vínculo muy sustancial y causal entre la adopción de la BM y la generación de ideas. Esta hipótesis está relacionada con el concepto de innovación basado en la creatividad del microempresario, la cual le permita generar ideas creativas e innovadoras para mejorar la conectividad en el mercado. Este resultado se complementa con lo descrito por Sánchez-Campos & Siles-Ortega (2023), pues una mentalidad innovadora es aquella que busca constantemente formas de mejorar una organización mediante el uso de nuevas ideas y métodos. Los empleados adoptan este tipo de comportamiento para abordar de forma proactiva y secuencial los problemas dentro de la organización. Esto ayuda a los microempresarios a ahorrar dinero y tiempo, permitiéndoles poner su atención donde debe estar: en la expansión de sus empresas (Medina-Molina et al. 2019; Palomino, 2022).
Con respecto a la sexta hipótesis, se determinó que existe un vínculo fuerte y causal entre la adopción de la BM y la promoción de ideas. Esta hipótesis está relacionada con las personas que poseen una mentalidad creativa y están siempre en la búsqueda de estrategias novedosas que contribuyan al desarrollo de su organización. Este resultado se complementa con lo realizado por Bonisoli y Castillo (2022), para quienes el auge de la banca en línea ha acelerado la transición hacia una sociedad sin efectivo. Por otro lado, según Sánchez-Campos & Siles-Ortega (2023), los empleados recurren a esta práctica para resolver problemas de forma proactiva y sistemática dentro de la organización. Los consumidores que utilizan la BM perciben un nivel de satisfacción solo ligeramente inferior al de los clientes de la banca tradicional. Estos resultados fortalecen lo vertido por Velázquez-Castro & Cruz-Coria (2022), quienes enumeran algunas ventajas de globalizarse: exposición a un mercado más amplio, mejora del rendimiento operativo, más posibilidades de cooperar con los proveedores, mejora del servicio al cliente, fiabilidad y accesibilidad.
En cuanto a la hipótesis final, se determinó que existe un vínculo fuerte y causal entre la adopción de la BM y el desarrollo de ideas. Esta hipótesis está relacionada con el concepto de la comodidad de hacer negocios en línea, que ha hecho que disminuya el uso de varias formas de pago más antiguas. Los hallazgos de este estudio complementan los de Ramos (2022), pues no supone ningún costo inicial para el consumidor y se trata de un método de pago muy popular. Además, como resultado de la BM, las microempresas se inspiran para idear estrategias de negocio novedosas. Morales-Pea y Freire-Morán (2021) manifiestan que, a partir de la adopción tecnológica, las microempresas pueden generar ideas innovadoras como productos aumentados, mejores formas de pago y servicios complementarios.
Por último, estos hallazgos subrayan la importancia fundamental de reforzar la aceptación tecnológica (esfuerzo, facilitadores, influencia social y rendimiento) y la adopción de BM para promover el comportamiento innovador (generación de ideas, promoción de ideas y desarrollo de ideas) de los microempresarios en el Perú. El uso eficiente de la tecnología aplicada a las finanzas mejorará la administración del tiempo para tener microempresarios innovadores y competitivos.
6. Conclusiones
Debido a que el sector de las microempresas es responsable de la mayoría de los nuevos puestos de trabajo y del crecimiento económico, las empresas de este sector priorizan la prestación de servicios bancarios móviles mejorados para sus clientes. Se comprueba la validez del modelo de aceptación de la tecnología, asociado al uso de los servicios bancarios móviles y su efecto en el comportamiento innovador de los microempresarios del Perú. Posteriormente, este modelo de innovación puede aplicarse también a otros niveles: medianas y grandes empresas. Se creó un modelo teórico para caracterizar estas variables y proporcionar un nuevo escenario para el reto actual, ya que aún no se han concretizado completamente.
Este estudio tiene ciertas limitaciones. Aunque se trata de un estudio transversal, sería interesante comprobar si los resultados actuales se mantienen a lo largo del tiempo en un estudio longitudinal. Asimismo, se reconoce que la cultura desempeña un papel en la adopción de diversos servicios tecnológicos. Por lo tanto, su inclusión como variable interviniente sería beneficiosa. Además, sería importante ampliar la población para incluir pequeñas y medianas empresas. Por último, se sugiere evaluar el efecto que la implantación de nuevas tecnologías, como la BM, tiene en la satisfacción del cliente a través de la oferta de más alternativas de pago y la mejora de la sensación de seguridad del cliente en relación con el pago de sus productos.
Finalmente, se recomienda que las instituciones financieras diseñen plataformas intuitivas, seguras y adaptadas a las necesidades del microempresario, complementadas con programas de alfabetización digital y financiera. A nivel de políticas públicas, se sugiere promover entornos normativos y de infraestructura que faciliten el acceso y la confianza en estos servicios, fomentando así un ecosistema de innovación empresarial sostenible.
Referencias
Alshammari, S. H., & Rosli, M. S. (2020). A review of technology acceptance models and theories. Innovative Teaching and Learning Journal (ITLJ), 4(2), 12-22. http://161.139.21.34/itlj/index.php/itlj/article/view/56
Alvarez-Melgarejo, M., Beltrán-Díaz, A., & Torres-Barreto, M. L. (2023). Determinantes de la innovación en procesos. Un análisis desde las capacidades de aprendizaje y adaptación. Innovar, 34(91). https://doi.org/10.15446/innovar.v34n91.100632
Ávila, A., y Pérez, A. (2019). Expresiones de la Economía Social en el comportamiento de las microempresas familiares. Otra Economía, 12(21), 54-68. https://revistaotraeconomia.org/index.php/otraeconomia/article/view/14371
Bonisoli, L., y Castillo, K. L. (2022). Creencias normativas y confianza: una adaptación del modelo de aceptación tecnológica al e-commerce durante la pandemia por COVID-19 en Ecuador. Innovar, 32(86), 135–149. https://doi.org/10.15446/innovar.v32n86.104666
Claessens, S., Glaessner, T. C., & Klingebiel, D. (2002). Electronic Finance: A new approach to financial sector development? (Vol. 431). World Bank Publications.
Cohen, J. (1988). Statistical Power Analysis for the Behavioral Sciences (2nd ed.). Hillsdale, NJ: Lawrence Erlbaum Associates, Publishers.
Cotrina-Llamocca, R., y Pumarrumi-Huaylla, A. U. (2020). Billetera Digital: Estrategia de Inclusión Financiera en las micro y pequeñas empresas del Perú. Revista colombiana de contabilidad, 8(15), 31-52. https://doi.org/10.56241/asf.v8n15.170
Demuner-Flores, M. D. R., Delgado-Cruz, A., y Vargas-Martínez, E. E. (2022). Innovación y rendimiento: relación mediada por la orientación al aprendizaje y al mercado en empresas mexicanas. Estudios Gerenciales, 38(162), 82-94. https://doi.org/10.18046/j.estger.2022.162.4706
Diana, S. R., & Farida, F. (2024). Applying bag of words approach to determine remote sensing technology acceptance among smallholder plantations. Arab Gulf Journal of Scientific Research, 42(3), 904–919. https://doi.org/10.1108/agjsr-02-2023-0056
Hair Jr, J. F., Hult, G. T., Ringle, C. M., Sarstedt, M., Danks, N. P., & Ray, S. (2021). Partial Least Squares Structural Equation Modeling (PLS-SEM) Using R: A Workbook. Springer Cham. https://doi.org/10.1007/978-3-030-80519-7
Hejazi, S. R., Seyyedamiri, N., Bidhandi, M. S., & Rasoulian, P. (2024). Identifying Factors Affecting Startups Survival: A Systematic Literature Review. Journal of Organisational Studies & Innovation, 11(2). https://doi.org/10.51659/josi.23.196
Hernández, R., y Mendoza, C. (2018). Metodología de la investigación: Las rutas cuantitativa, cualitativa y mixta. Mc Graw Hill.
Janssen, O. (2000). Job demands, perceptions of effort-reward fairness and innovative work behaviour. Journal of Occupational and Organizational Psychology, 73(3), 287-302. https://doi.org/10.1348/096317900167038
Kitigin, B., Korir, M., & Chepkwony, K. (2020). E-Banking Technology Characteristics and Performance of Micro and Small Enterprise in Kenya: A Moderated Mediation Model of Adoption and Innovative Behavior. SEISENSE Journal of Management, 4(1), 13-30. https://doi.org/10.33215/sjom.v4i1.480
Kotler, P., y Armstrong, G. (2018). Marketing (16.ª ed.). Pearson Educación.
Leyva, A. B., Espejel, J. E., y Cavazos, J. (2020). Efecto del desempeño del capital humano en la capacidad de innovación tecnológica de Pequeñas y Medianas Empresas (Pymes). Innovar, 30(76), 25–36. https://doi.org/10.15446/innovar.v30n76.85192
Maldonado, C. W., Sánchez, A. F., Vaca, A. K., y Núñez, D. M. (2025). Impacto del ciberfraude en la banca digital y en la sociedad ecuatoriana. Dilemas contemporáneos: educación, política y valores, XII(2), 1-22. https://doi.org/10.46377/dilemas.v12i2.4566
Medina, J. M., Echeverría, O. R., y Rodríguez, F. O. (2022). Confianza y calidad de la información para la satisfacción y lealtad del cliente en el e-Banking con el uso del teléfono celular. Contaduría y administración, 67(1), 283-304. http://dx.doi.org/10.22201/fca.24488410e.2022.2965
Medina-Molina, C., Rey-Moreno, M., Cazurro-Barahona, V., y Parrondo, S. (2019). La adopción de las aplicaciones de banca móvil desde una perspectiva dual. Sociología y tecnociencia, 9(2), 1-22. https://doi.org/10.24197/st.2.2019.1-22
Mohammad Ebrahimzadeh Sepasgozar, F., Ramzani, U., Ebrahimzadeh, S., Sargolzae, S., & Sepasgozar, S. (2020). Technology Acceptance in e-Governance: A Case of a Finance Organization. Journal of Risk and Financial Management, 13(7), 138. https://doi.org/10.3390/jrfm13070138
Morales-Peña, G. A., y Freire-Morán, J. F. (2021). La innovación tecnológica: creando competitividad en las empresas desarrolladoras de software. Podium, (39), 139-154. https://doi.org/10.31095/podium.2021.39.9
Mouna, A., & Jarboui, A. (2022). Understanding the link between government cashless policy, digital financial services and socio-demographic characteristics in the MENA countries. International Journal of Sociology and Social Policy, 42(5/6), 416-433. https://doi.org/10.1108/IJSSP-12-2020-0544
Mwaniki, D., Kinyanjui, M., & Opiyo, R. (2017). Towards Smart Economic Development in Nairobi: Evaluating Smart City Economy Impacts and Opportunities and Challenges for Smart Growth. En T. M. Vinod (Ed.), Smart Economy in Smart Cities (pp. 749-790). Springer. https://doi.org/10.1007/978-981-10-1610-3
Oyewole, A. T., Okoye, C. C., Ofodile, O. C., & Ugochukwu, C. E. (2024). Cybersecurity risks in online banking: A detailed review and preventive strategies applicatio. World Journal of Advanced Research and Reviews, 21(3), 625-643. https://doi.org/10.30574/wjarr.2024.21.3.0707
Pacheco-Ruíz, C., Rojas-Martínez, C., Niebles-Nuñez, W., y Hernández-Palma, H. G. (2020). Desarrollo integral de procesos de adaptación al cambio en pequeñas y medianas empresas. Información Tecnológica, 31(5), 89-100. http://dx.doi.org/10.4067/S0718-07642020000500089
Palomino, M. Y. D. (2022). El marketing experiencial y la calidad del servicio. Innovación Empresarial, 2(2), e16-e16. https://doi.org/10.37711/rcie.2022.2.2.16
Palos-Sanchez, P., Reyes-Menendez, A., y Saura, J. R. (2019). Modelos de Adopción de Tecnologías de la Información y Cloud Computing en las Organizaciones. Información Tecnológica, 30(3), 3-12. http://dx.doi.org/10.4067/S0718-07642019000300003
Pokhrel, L., & KC, A. (2024). Mobile banking service quality and continuance intention: mediating role of satisfaction: a two-stage structural equation modeling-artificial neural network approach. International Journal of Bank Marketing, 42(3), 389-413. https://doi.org/10.1108/IJBM-11-2022-0512
Putri, G. A., Widagdo, A. K., & Setiawan, D. (2023). Analysis of financial technology acceptance of peer to peer lending (P2P lending) using extended technology acceptance model (TAM). Journal of Open Innovation: Technology, Market, and Complexity, 9(1), 100027. https://doi.org/10.1016/j.joitmc.2023.100027
Qatawneh, N., Al-Okaily, M., Alkhasawneh, R., Althonayan, A., & Tarawneh, A. (2024). The mediating role of e-trust and e-satisfaction in the relationship between e-service quality and e-loyalty toward e-government services. Global Knowledge, Memory and Communication. https://doi.org/10.1108/GKMC-07-2023-0263
Quintero-Peña, J. W., y Mejía-Baños, M. A. (2022). Factores asociados a la adopción de la banca electrónica en México. Revista mexicana de economía y finanzas, 17(2), 1-23. https://doi.org/10.21919/remef.v17i2.659
Ramírez-Barón, M. C., García, B. R., y Aran, M. F. (2019). La relación de la confianza, la actitud y el compromiso en el uso de la banca en línea. Revista de Investigación Latinoamericana en Competitividad Organizacional, (03), 1-9. https://www.eumed.net/rev/rilco/03/banca-linea.html
Ramos, F. A. (2022). Los Factores de uso y adopcion de las billeteras digitales en el Perú. Newman Business Review, 8(1), 83–106. https://doi.org/10.22451/3002.nbr2022.vol8.1.10073
Richter, N. F., Schubring, S., Hauff, S., Ringle, C. M., & Sarstedt, M. (2020). When predictors of outcomes are necessary: Guidelines for the combined use of PLS-SEM and NCA. Industrial Management & Data Systems, 120(12), 2243-2267. https://doi.org/10.1108/IMDS-11-2019-0638
Rodríguez, L. F., y Rodríguez, A. M. (2020). La transformación digital en el sistema financiero. Saberes: Revista de Ciencias Sociales, Artes y Lenguas, (3), 1-20. https://revistas.uax.es/index.php/sab/article/view/1295/1051
Romero-Sánchez, D. F., y Barrios Hernández, D. (2023). Adopción del comercio electrónico en el sector hortofrutícola: Un análisis en tiempos de pandemia. Innovar, 33(87), 59–72. https://doi.org/10.15446/innovar.v33n87.105505
Ruano-Arcos, L., Rodríguez-Orejuela, A., & Solís-Molina, M. (2020). Adoption of Mobile Banking by Microentrepreneurs at the Bottom of the Pyramid. Cuadernos de Administración, 36(67), 79-92. https://doi.org/10.25100/cdea.v36i67.8744
Sánchez-Campos, P. A., y Siles Ortega, B. (2023). Revisión del concepto de comportamiento innovador y comportamiento innovador en el trabajo. Innovar, 33(89). https://doi.org/10.15446/innovar.v33n89.107043
Sarstedt, M., Hair Jr, J. F., Cheah, J. H., Becker, J. M., & Ringle, C. M. (2019). How to specify, estimate, and validate higher-order constructs in PLS-SEM. Australasian Marketing Journal (AMJ), 27(3), 197-211. https://doi.org/10.1016/j.ausmj.2019.05.003
Scott, S. G., & Bruce, R. A. (1994). Determinants of innovative behavior: A path model of individual innovation in the workplace. Academy of Management Journal, 37(3), 580-607. https://doi.org/10.5465/256701
Solano-Romo, L. I., Cortés-López, J. S., Bohorquez-Lopez, V. W., y Gómez-Reynoso, J. M. (2022). Entendiendo la adopción de e-marketing en micros, pequeñas y medianas empresas mexicanas. Innovar, 32(85), 19-32. https://doi.org/10.15446/innovar.v32n85.101123
Urdaneta, A. J., Meleán, R. A., Luna, K. A., y Huaita, D. M. (2025). Marco jurídico para la supervisión del sistema financiero ecuatoriano: factores de inclusión financiera sostenible. Jurídicas CUC, 21(1), 89–104. https://doi.org/10.17981/juridcuc.21.1.2025.05
Velázquez-Castro, J. A., y Cruz-Coria, E. (2022). Gestión del talento e innovación en el sector hotelero. El caso de Pachuca, Hidalgo, México. Innovar, 32(83). https://doi.org/10.15446/innovar.v32n83.99919
Venkatesh, V., Morris, M. G., Davis, G. B., & Davis, F. D. (2003). User acceptance of information technology: Toward a unified view. MIS Quarterly, 425-478. https://doi.org/10.2307/30036540
Vergara, E. S. (2018). Adopción de Tecnología en Servicios de Banca Electrónica (Technology Adoption in Electronic Banking Services). GECONTEC: Revista Internacional de Gestión del Conocimiento y la Tecnología, 6(2), 24-48. https://www.upo.es/revistas/index.php/gecontec/article/view/3167
Zambrano-Farías, F. J., Sánchez-Pacheco, M. E., y Correa-Soto, S. R. (2021). Análisis de rentabilidad, endeudamiento y liquidez de microempresas en Ecuador. RETOS. Revista de Ciencias de la Administración y Economía, 11(22), 235-249. https://doi.org/10.17163/ret.n22.2021.03
Zhou, T., Lu, Y., & Wang, B. (2010). Integrating TTF and UTAUT to explain mobile banking user adoption. Computers in Human Behavior, 26(4), 760-767. https://doi.org/10.1016/j.chb.2010.01.013